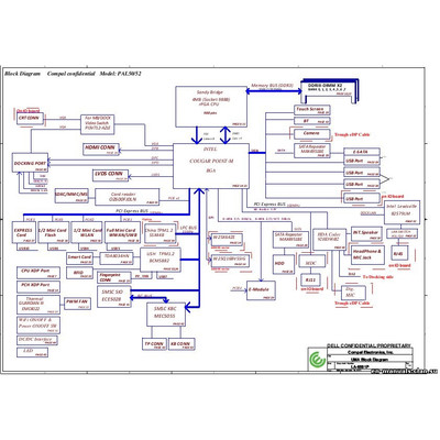
Dell Latitude E6420 (UMA)

5.0/1
SKU: 05162
Schematic diagrams for Laptop Dell Latitude E6420 Project: LA-6591P / LA-6593P
3.75eur

Schematic diagrams for Laptop Dell Latitude E6420 (UMA)

Project: Compal LA-6591P / LA-6593P

Schematic diagrams for PCB with markings PAL50 LA-6591P, PAL50 LA-6593P

Format: PDF

Total pages: 66