Acer Aspire 5750, 5750G, 5750ZG, 5755, 5755G

5.0/1
SKU: 00378
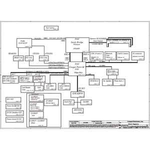
BoardView for Laptops Acer Aspire 5750, 5750G, 5750ZG, 5755, 5755G Project: LA-6901P
3.75eur
2.00eur

BoardView for Laptops Acer Aspire 5750 / Aspire 5750G / Aspire 5750ZG / Aspire 5755 / Aspire 5755G

Project: Compal LA-6901P   Rev: 1.0

BoardView for PCB marked P5WE0 LA-6901P

The program for viewing is attached.